Approach
User Experience¶
The image below shows the high level user experience. The user selects the Run:AI SKU, selects from available configurations and clicks deploy.
High Level Steps¶
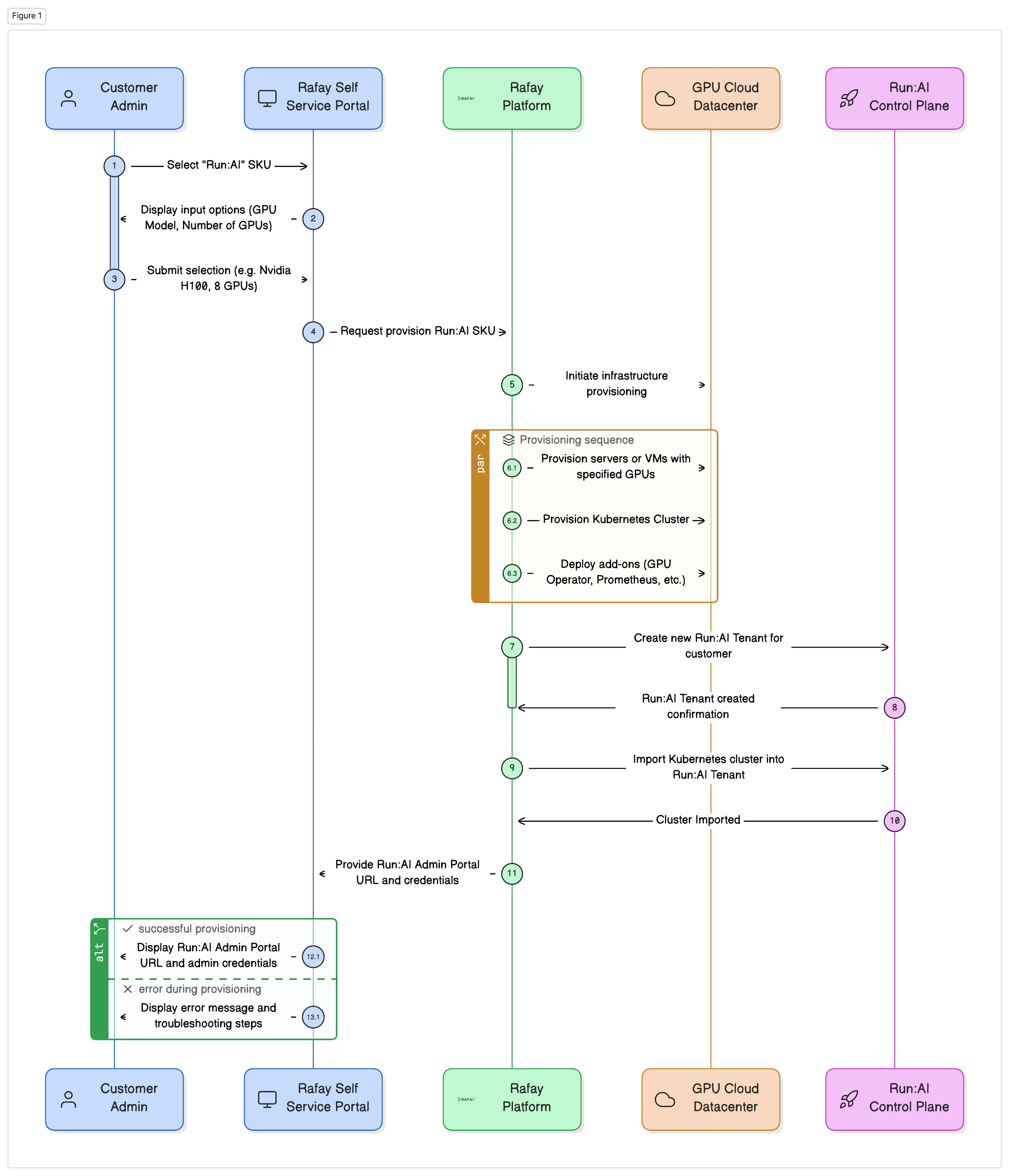
A number of steps are automatically performed underneath the covers once the user deploys the SKU. The sequence diagram below describes the high level steps.
Once deployment is complete, the user will be presented with the following details:
- Run:AI Administrative Portal URL
- Run:AI tenant admin credentials
To truly deliver Run:AI “as a SKU,” the creation of the Run:AI tenant on the Run:AI Control Plane is also automated. Rafay performs the following underneath the covers.
- Creates a Run:AI Tenant programmatically via the Run:AI API
- Registers the newly provisioned Kubernetes cluster
- Verifies Run:AI operator status and successful onboarding
- Ensures isolation for the tenant’s environment
Users have a complete Run:AI deployment—delivered via a single click. The Run:AI administrator can login into the Run:AI app, add end users via the Run:AI console and have them use the available GPU resources.
In a nutshell, users are provided with a dedicated Run:AI instance without having to touch infrastructure.

